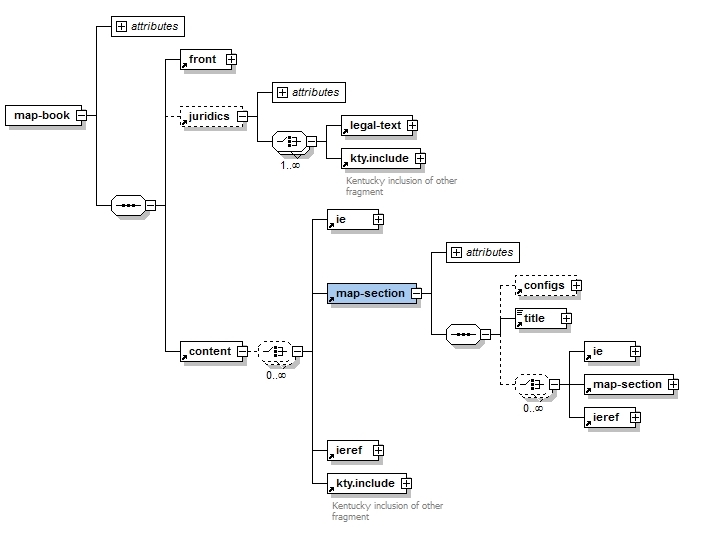
map-section

The map-section element is used to group one or more either ie or more map-sections. One map-section is a chapter in the final document (or sub-chapter).

Related articles